
登录新浪财经APP 搜索【信披】查看更多考评等级个人配资网
(来源:京城夜读)

周末:外交部发言人就美国强行控制委内瑞拉总统马杜罗夫妇答记者问;特朗普吐露美国目标:抢夺控制委内瑞拉的全球最大石油储备;黄仁勋:AI的下一个风口是“混合式AI AI将全面渗透至实体经济各领域 下一阶段的核心趋势将聚焦企业级市场;2026年A股首批新股来了 下周有2只新股申购;“i茅台”连续4天秒空 茅台批发价再度跌破1499元;全岛封关后首个元旦假期 海南出入境客流同比增长23.5%;2026年首个核聚变大会来了!行业加速迈向工程可行 资本开支扩张可期;美联储1月维持利率不变的概率为83.4%;2025年我国批准创新药76个 对外授权破千亿美元;荀玉根:26年牛市将逐步走向第三阶段 科技行情望从算力基建向应用扩散 老登资产有重估机会;一次性信用修复政策落地:多地借款人晒征信报告截图 “逾期记录没有了”显卡一夜飙至2.8万!AI吸干全球芯片产能 2026全球消费者买单;铝价自2022年以来首次突破3000美元;DeepSeek开年发布新论文:提出全新mHC架构 梁文锋现身作者名单;2天20小时、零接管横穿美国!特斯拉FSD正跨越关键门槛 或已通过“物理图灵测试”
元旦放假期间:欧美市场涨跌互现、窄幅震荡,美股三大指数涨跌不一;亚太地区的日经225指数小幅收阴,但韩国综合指数和香港恒生指数双双迎来开门红的突破走高,恒指涨幅高达2.76% !
国内沪指大盘上周三完成11连阳,再次展现慢牛行情,报收于3968.84点;虽然国际局势依旧充满分歧与挑战,但内资机构的维稳指数依旧强势。大盘或将有望迎来突破4000点的开门红预期表现;
盘面上看,商业航天和机器人概念短期形成了一定的虹吸与跷跷板效应。虽然场内还有低位的AI智能体与数字货币催化启动,但是吸金能力最强的还要看商业航天+机器人概念;周二午后商业航天分歧跳水,机器人概念股强势承接,但周三早盘商业航天又迎来超预期反包,机器人快速分化。
蓝色光标和南兴股份以及利欧股份带动AI智能体板块活跃走强,3连板的御银股份带动数字货币概念股活跃,节后这两大分支也成为新老周期交替的重点方向。另外,大消费新零售连续遭遇资金的抛压,在节后大力提振消费的背景和预期下,有望迎来反弹修复,重点还要看板块先锋的带动性是否强势。
1
周末重要消息点评
1、外交部发言人就美国强行控制委内瑞拉总统马杜罗夫妇答记者问
外交部发言人就美国强行控制委内瑞拉总统马杜罗夫妇答记者问。问:据报道,1月3日,美国派兵强行控制委内瑞拉总统马杜罗夫妇并移送出境。多国政府发声对此表示反对。中方对此有何评论?答:中方对美方强行控制马杜罗总统夫妇并移送出境表示严重关切,美方行径明显违反国际法和国际关系基本准则,违反《联合国宪章》宗旨和原则。中方呼吁美方确保马杜罗总统夫妇人身安全,立即释放马杜罗总统和夫人,停止颠覆委内瑞拉政权,通过对话谈判解决问题。(外交部)
2、特朗普吐露美国目标:抢夺控制委内瑞拉的全球最大石油储备
综合新华社、央视新闻等媒体报道,在美国悍然对委内瑞拉使用武力,控制委内瑞拉总统马杜罗及其夫人并转移出境后,美国总统特朗普接受媒体电话采访并在海湖庄园举行新闻发布会。美国总统直白地表示,接下来美国要控制委内瑞拉,也要一并控制委内瑞拉的全球最大石油储备。作为背景,据Statista统计,委内瑞拉有约3000多亿桶的石油储备,占该资源全球总量的近五分之一。委内瑞拉的石油储量不仅多于石油王国沙特,还差不多能达到美国的6.7倍。在公布军事行动后的第一时间,特朗普接受福克斯新闻台电话采访时表示,美国将“深度参与”委内瑞拉的石油产业。特朗普说道:“我们将让美国那些规模非常大的石油公司——也是全球最大的那些——进场,投入数十亿美元资金,修复已经严重破败的基础设施,并开始为这个国家赚钱。”(财联社)
评:此次事件对中国股市整体是短期情绪扰动为主,中长期影响有限;核心在油价波动+避险偏好,板块呈结构性分化,A股周一(1月5日)开盘或有脉冲式反应。
核心影响路径
油价传导:委内瑞拉是全球石油储量第一国,短期供应担忧推涨国际油价,布伦特原油已现跳涨。利好油气开采/油服(如中国石油、中海油服);利空航空、航运、化工下游(燃油成本占航空成本约30%,油价涨10%或致行业利润降5%-8%)。
避险情绪:资金短期流向黄金、军工等避险资产,黄金股(山东黄金、中金黄金)与军工股或受提振。
中委合作:中国是委最大债权国与重要原油进口国,若局势恶化或影响现有合作,但中方一贯反对外部干涉,合作中断风险可控。
能源安全:加速国内能源替代、资源自主(煤炭、锂资源、储能、新能源)与人民币跨境支付(CIPS)推进。
板块影响速览
利好:油气上游/油服、黄金、军工、煤炭、锂资源、储能、新能源、跨境支付。
利空:航空、航运、化纤等油价敏感下游。
中性:多数非周期板块,中长期回归国内经济与政策主线。
应对建议
1. 短期:关注油价与避险资产波动,不宜追高,快进快出;重点跟踪布伦特油价能否站稳70美元/桶,以及中委合作动向。
2. 中长期:聚焦能源自主、资源安全、国产替代等高确定性主线,淡化短期地缘冲击。
3. 仓位:控制仓位,利用波动优化结构,回避高杠杆、高估值的油价敏感标的!
3、黄仁勋:AI的下一个风口是“混合式AI AI将全面渗透至实体经济各领域 下一阶段的核心趋势将聚焦企业级市场
1月3日晚间,联想集团董事长兼CEO杨元庆与黄仁勋展开了一段“炉边谈话”,“全球计算设备之王”与“全球算力之王”在CES 2026之前,“密谋”人工智能的下一个风口,他们共同认为是“混合式AI”。黄仁勋与杨元庆认为下一阶段人工智能发展将会展现出两大明显趋势:其一是企业级AI将成为核心战场,混合式AI是关键突破点;其二是AI将全面渗透至实体经济各领域,带来巨大的市场机遇。黄仁勋认为,人工智能正在从“生成式AI”向“代理式AI”演进,实现推理能力和解决问题能力的双重突破,这为AI落地应用带来了更多可能性。下一阶段的核心趋势将聚焦企业级市场,具体表现为公有云模型与企业定制化开源模型的深度融合。黄仁勋预判,混合式企业智能将融合应用到全球产业的各行各业中——高性能计算机、人工智能云、AI工厂、工业制造、物流机器人等实体产业场景,联想与英伟达将在携手覆盖上述所有场景。在这场对谈中,黄仁勋与杨元庆回顾了两家企业的合作过往。杨元庆称两家企业过去数年在AI领域的合作规模已经增长了5倍,黄仁勋则回应“未来两年我们完全有能力再翻五倍。”黄仁勋认为“每个公司都在使用AI,每个行业都将建立在AI之上,每个国家都在建设AI基础设施,这为双方合作提供了广阔空间”。他强调,未来联想与英伟达将进一步整合技术优势,在服务器研发与工厂建设领域持续发力,推动工业、物流等领域的AI自动化变革。“我坚信,商业机遇和市场空间都已具备。”(21财经)
4、2026年A股首批新股来了 下周有2只新股申购
根据目前的发行安排,下周有2只新股申购,这将是2026年A股首批新股。日程安排上,两只新股均在周二(1月6日)申购,分别是北交所新股科马材料、沪市主板新股至信股份。(中证报)

5、“i茅台”连续4天秒空 茅台批发价再度跌破1499元
在“i茅台”连续数日以1499元价格放货之后,53度500毫升飞天茅台的批发价再次进入下行通道。多个第三方报价平台数据显示,今日(1月4日)2025年飞天茅台批发价再次跌破1499元/瓶,比一周前累计下跌约100元/瓶。业内认为,“i茅台”放货基本被市场真实需求所消化,这也能够有效提高茅台收入,但对行业的长期影响还需观望。 (第一财经)
6、全岛封关后首个元旦假期 海南出入境客流同比增长23.5%
从海口出入境边防检查总站获悉,截至1月3日17时,海南共验放出入境人员2.8万余人次,客流量较去年同期增长23.5%。其中,海口美兰国际机场出入境人员1.6万余人次,同比增长41.8%;三亚凤凰国际机场出入境人员1.1万余人次,同比增长19.8%。元旦假期,来自俄罗斯、新加坡、马来西亚、韩国、哈萨克斯坦的旅客,已成为海南入境客源主力。(中国日报网)
评:增长核心原因
1. 封关红利显效:“一线放开、二线管住”提升跨境流动效率,免税购物与政策优势吸引国际客流。 2. 政策与通道升级:86国免签、事由多元,92条空港国际航线支撑,口岸高效通关保障运力。 3. 消费与场景驱动:免税购物、避寒度假、文旅活动叠加“购物+度假”成入境核心吸引力。
关键信号
封关后海南跨境人流加速恢复,入境游与国际消费潜力释放,海口作为交通枢纽增速领先。
入境客源结构多元,政策与航线优化持续带动客流增长,为自贸港国际化奠定基础。
7、2026年首个核聚变大会来了!行业加速迈向工程可行 资本开支扩张可期
2026核聚变能科技与产业大会将于2026年1月16日至17日在安徽合肥举办。此次大会将在合肥庐阳区聚变堆主机关键系统综合研究设施(CRAFT)园区召开,主题为“聚核之力,创见未来”,旨在促进核聚变产业链上下游协同创新与成果转化,届时核聚变产业资金、产业技术合作有望加速。随着AI等前沿科技带来的电力需求激增,作为“终极能源”的可控核聚变重要性日益凸显,行业已进入“工程可行性验证”阶段。华创证券表示,可控核聚变进入资本开支扩张周期,预计可控核聚变在2025-2028年逐步进入资本开支扩张周期,未来3-5年将是核聚变项目投招标的高峰时期,统计国内主要核聚变项目预计投入达到1465亿元。其进一步表示,超导-磁体环节受益明确,我国目前主要高温超导路线的核聚变项目合计资本开支规模超千亿,测算可得其对应的高温超导磁体的市场规模近300亿,对应的高温超导带材的市场规模超百亿。开源证券称,可控核聚变装置研发建设正稳步推进,BEST、星火一号、先觉聚能、环流四号项目有望陆续开工,核心部件订单有望持续释放;TMTG并购TAE打造全球首家商业聚变上市公司,有望提振FRC板块情绪;Helion曾官宣将于2025年内实现发电验证,若FRC技术路线工程可行性得到验证,国内相关初创公司项目有望加速推进。该机构表示,十五五规划建议前瞻布局核聚变能领域,看好板块长期发展前景,建议关注磁体、主机和电源等核心部件,受益标的:(1)磁体环节:西部超导、永鼎股份、上海超导、联创光电等;(2)真空室和堆内构件:合锻智能(维权)、国光电气、安泰科技等;(3)电源总成:英杰电气、爱科赛博、四创电子、新风光、赛晶科技H等;(4)微波和电源器件:旭光电子、国力电子、宏微科技(维权)、王子新材等。(5)燃料增殖和循环:国光电气等;(6)检测设备:皖仪科技等。(财联社)
8、美联储1月维持利率不变的概率为83.4%
据CME“美联储观察”:美联储1月降息25个基点的概率为16.6%,维持利率不变的概率为83.4%。到3月累计降息25个基点的概率为44.2%,维持利率不变的概率为48.9%,累计降息50个基点的概率为6.9%。(新浪财经)
评:维持3.5%-3.75%利率区间概率83.4%,降息25个基点概率16.6%;3月累计降息25个基点概率44.2%,分歧加大。
核心原因
就业韧性强:12 月首申失业金降至 19.9 万人,劳动力市场未显疲态,限制短期降息必要性。
通胀与政策谨慎:通胀虽降温,但联储内部强调需更多数据验证下行趋势,点阵图显示 2026 年仅一次降息预期,倾向暂缓调整。
避免政策过快:12 月刚完成年内第三次降息,联储偏好观察政策效果,防止引发市场波动。
关键信号
短期政策以稳为主,中期宽松方向未改但节奏偏缓;3 月或成降息窗口期,需重点关注 1-2 月通胀与就业数据。
9、2025年我国批准创新药76个 对外授权破千亿美元
记者今天从国家药监局获悉,2025年我国已批准上市的创新药达76个,大幅超过2024年全年48个,创历史新高。此外,2025年我国创新药对外授权交易总金额超过1300亿美元,授权交易数量超过150笔,同样创历史新高。
据了解,2025年国家药监局批准上市的76个创新药,包括47个化学药品、23个生物制品和6个中药。47个化学药品中,38个为国产创新药,9个为进口创新药,国产创新药占比达80.85%;23个生物制品中,21个为国产创新药,2个为进口创新药,国产创新药占比达91.30%。2025年我国创新药对外授权交易总金额超过1300亿美元,授权交易数量超过150笔,远超2024年全年519亿美元和94笔,同样创历史新高。我国在研新药管线约占全球30%,位列全球第二。(央视)
评:2025年我国创新药数据创双高,核心是研发、审批、出海三端共振,标志产业从“跟跑”迈向“并跑/部分领跑”。
获批创新药76个(同比+58.3%),其中国产占比超80%,首创新药(FIC)11个(自主4个),覆盖肿瘤、罕见病等临床急需领域。 -
对外授权破1300亿美元(同比+150%),交易超150笔,恒瑞、信达等重磅案例频出,合作模式升级为“授权+联合开发”。
核心驱动 1. 政策赋能:审批提速、医保支持,叠加临床成本与效率优势,国产创新加速落地。 2. 技术升级:ADC、双抗等热门领域突破,全球管线占比约30%,获国际认可。 3. 资本与合作:跨国药企深度绑定,从单品授权转向平台输出,价值兑现提速。
关键信号与隐忧 - 信号:国内用药可及性提升,创新药成全球研发重要一极,出海从“卖产品”转向“卖技术”。
隐忧:FIC占比仍低,部分企业授权业务占比小,商业化与源头创新待加强。
10、荀玉根:26年牛市将逐步走向第三阶段 科技行情望从算力基建向应用扩散 老登资产有重估机会
国信证券首席经济学家荀玉根研报指出,26年牛市相比25年,不变:政策继续宽松。起于24年924的牛市类似99年519,通缩不止、政策宽松环境不变;牛市周期未完。借鉴历史上牛熊周期规律,这轮牛市的时空未到,市场情绪还未极致。变化:基本面修复将由点到面扩散,配合居民资金入市,牛市走向第二阶段后半场和第三阶段;科技行情望从算力基建向应用扩散,白酒消费、地产等老登资产有重估机会。
24/09以来的这轮行情始于宏观政策导向转向抗通缩,但中长期看促转型更为关键,预计科技仍是政策支持的重心。同时,科技产业正处在新一轮向上大周期中,产业技术变革下人工智能有望加速向各行业应用。技术周期和政策加持下,科技仍是未来一年看好的主导产业。具体到科技内部,借鉴上两轮牛市经验,牛市后程的领涨板块往往是当时主导产业的应用领域,例如15年上半年互联网+,21年的新能源车。本轮科技行情同样有望由硬件端向应用扩散,随着人工智能技术在成本和性能不断取得突破,其在商业化应用的步伐有望加快。(荀玉根思考)
11、一次性信用修复政策落地:多地借款人晒征信报告截图 “逾期记录没有了”
“快看看你们的征信被修复了吗?我的被修复了”“我的也修复了,2026年最值得开心的事情”……2026年元旦后,在社交平台上,不少用户晒出了关于征信修复的报告截图。而这一信用修复则来源于央行元旦前出台的一次性信用修复政策。2025年12月22日,中国人民银行对外发布一次性信用修复政策有关安排,符合相关条件的逾期信息,将不会在个人信用报告中予以展示。个人无需申请和操作,“免申即享”支持信用受损但积极还款的个人高效便捷重塑信用。“央行官宣的征信新规真的太香了。”一位网友如是称。多位业内人士对记者分析,一次性信用修复政策为曾经失信的个人提供容错纠正的机会,惠及2020年以来因失业、疾病等非主观因素导致小额逾期、且有还款意愿的群体,包括普通工薪族、小微企业主及个体工商户等。符合条件的逾期信息不再展示,将直接改善个人信贷申请的核心资质,房贷、消费贷的审批通过率有望提升,利率定价也将更贴近优质客户标准,改变以往一次小额逾期终身受限的局面。(财联社)
评:【央行征信新规实施】2025年12月22日,中国人民银行发布通知,明确2020至2025年期间产生的单笔1万元以内个人逾期信息。
若欠款在2026年3月31日前结清,相关逾期记录将不再对外展示,且实行“免申即享”办理机制。
逾期记录实现“清零”需同时满足三项条件:
1. 逾期行为发生在2020年1月1日—2025年12月31日区间内;
2. 单笔逾期欠款本金及相关费用合计不超过1万元;
3. 欠款已于2025年11月30日前足额清偿完毕。
需特别提醒,若逾期记录仍未消除,大概率是单笔逾期金额(含罚息)超1万元,或欠款尚未结清。请务必警惕各类收费“洗白”征信的诈骗行为,切勿轻信上当。
12、显卡一夜飙至2.8万!AI吸干全球芯片产能 2026全球消费者买单
英伟达RTX 5090的价格已经飙升至超过4000美金(约合人民币2.8万元+),创下了历史新高。据外媒报道,英伟达与AMD均计划未来每月持续上调显卡售价。国外的网友表示:如今显卡价格已超过人生第一辆汽车!还有网友调侃到:这些能买一辆二手本田思域的钱,只能给你提供多15%的帧数。你以为这只是显卡圈的狂欢,或者只是黄牛的炒作?那就大错特错了。这背后是一个正在发生的事实:AI正在把全球的芯片产能‘吃’得干干净净!
为了搞AI,巨头们正在疯狂囤积资源。根据最新的供应链情报,全球科技巨头为了搭建万亿级别的AI基础设施,几乎买空了市场上的内存和高端芯片产能。这种‘饱和式救援’般的采购,直接导致了严重的资源挤兑。这就好比一群巨人在餐桌上风卷残云,留给我们普通消费者的,只剩下些残羹冷炙。资料显示,受AI服务器对HBM(高带宽内存)和企业级DRAM的疯狂需求影响,存储巨头三星和SK海力士的订单已经爆了,显卡和内存全线告急。更绝望的是,这波涨价潮才刚刚开始。《金融时报》发出了警告:由于芯片短缺,今年你买手机、电脑甚至家电,可能要多掏20%的钱。(新智元)
13、铝价自2022年以来首次突破3000美元
伦铜上涨0.4%,收于每吨12,469.50美元。铝价上涨0.7%,至每吨3,015.50美元,连续第三个交易日走高,铝价逾三年来首次突破每吨3,000美元。镍价在12月录得2024年4月以来最大单月涨幅后,再度上涨1%。
14、DeepSeek开年发布新论文:提出全新mHC架构 梁文锋现身作者名单
北京时间今天下午,DeepSeek公布了一篇新论文,提出名为mHC(流形约束超连接)的新架构。根据介绍,该研究旨在解决传统超连接在大规模模型训练中的不稳定性问题,同时保持其显著的性能增益。这篇论文的第一作者有三位:Zhenda Xie(解振达)、Yixuan Wei(韦毅轩)、Huanqi Cao。值得一提的是,DeepSeek 创始人兼CEO梁文锋也在作者名单之列。(IT之家)
15、2天20小时、零接管横穿美国!特斯拉FSD正跨越关键门槛 或已通过“物理图灵测试”
特斯拉的完全自动驾驶系统(FSD)正在跨越一个关键门槛。最近,一辆搭载FSD v14的Model 3,从美国西海岸洛杉矶出发,横穿整个大陆,在2天20小时内抵达东海岸南卡罗来纳州。全程2732英里,100%依赖FSD,覆盖高速公路、城市道路、夜间驾驶及多次进出超级充电站等复杂场景,整个行程未出现任何人工接管。完成这次横跨美国之旅的是特斯拉车主Davis Moss。马斯克本人在第一时间转发祝贺。 特斯拉北美官方账号在社交媒体上确认:"首辆使用FSD Supervised从海岸到海岸自主驾驶的特斯拉,零接管,全程FSD。"
恰好在这一时间点,英伟达机器人业务负责人Jim Fan提出了一个耐人寻味的判断:特斯拉FSD v14 可能已经通过了“物理图灵测试”。如果观察者无法区分某项任务是由人类还是机器完成,那么机器就通过了测试。在试乘FSD v14 后,Fan的感受是:已经很难分辨。在他的试乘体验中,特斯拉的驾驶行为不像遵循僵化规则的机器人,而是表现得像一位谨慎、有经验的人类司机——在路口缓慢前行、平稳制动、自然变道,并对难以通过手工编程实现的微妙线索做出反应。(华尔街见闻)
2
市场点评
假期发酵事件最全梳理!蓝箭航天IPO、美国“闪击”委内瑞拉时间线
]article_adlist-->1、科技
(1)月之暗面(Kimi)近期完成5亿美元C轮融资,IDG领投,阿里、腾讯、王慧文等老股东超额认购,投后估值 43 亿美元。
(2)二〇二六年新年贺词中提到:科技与产业深度融合,创新成果竞相涌现,人工智能大模型你追我赶,芯片自主研发有了新突破,我国成为创新力上升最快的经济体之一。
(3)根据最新爆料,在内存暴涨的推动下,英伟达、AMD将从年初开始“分阶段大幅上调”各类GPU的价格。
(4)上海燧原科技股份有限公司IPO于近日辅导工作完成,辅导机构为中信证券股份有限公司。
(5)DeepSeek近日发布论文,阐述了一种更为高效的人工智能开发方法。该论文由创始人梁文锋参与撰写,提出了名为“流形约束超连接”(mHC)的框架。
(6)据悉,为了最终推出一款以“语音交互为主”的AI硬件,OpenAI正在努力攻关语音模型,并计划于2026年一季度发布。
(7)2日,百度在港交所公告,计划分拆昆仑芯业务并于港交所独立上市。
(8)香港交易所信息显示,国家集成电路产业投资基金股份有限公司在中芯国际H股的持股比例于12月29日从4.79%升至9.25%。
(9)2日,特朗普政府以“威胁国家安全”为由发布行政令,要求中资控制的美国HieFo公司180天内彻底剥离两年前收购的EMCORE芯片资产,这是美国及其盟友系统性遏制中资半导体出海的最新动作,与荷兰安世半导体、英国FTDI股权强制出售事件共同构成对华半导体“遏制三部曲”,凸显全球半导体领域“阵营化”割裂的危险趋势。
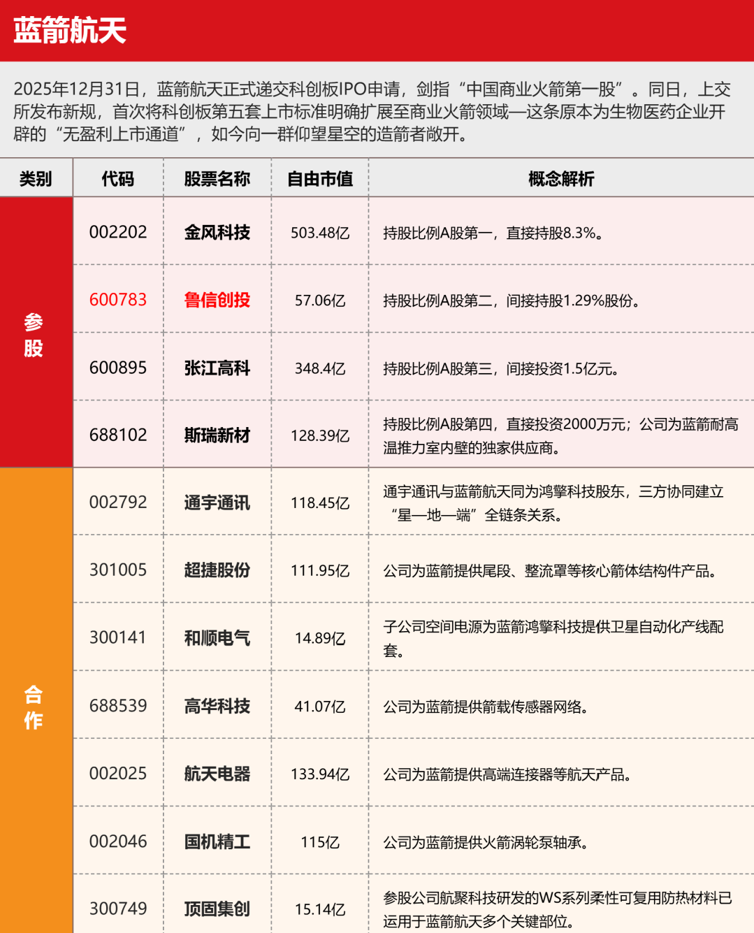
2、商业航天
(1)上交所官网显示,蓝箭航天空间科技股份有限公司科创板IPO审核状态变更为“已受理”。
(2)31日,中国代表在低地球轨道卫星问题安理会阿里亚模式会议上发言时表示,个别国家的商业卫星星座肆意扩张,缺乏有效监管,带来显著安全挑战。
(3)星链计划于2026年降低卫星轨道高度,提升太空运行安全性。
概念股:

其它题材梳理解读
1、人形机器人
(1)31日,上纬新材董事长彭志辉(稚晖君)正式发布首款全身力控小尺寸人形机器人“启元Q1”,并宣布公司将以“上纬启元”品牌进军个人机器人赛道。
(2)近日,智元推出首个“能文能武,唱跳全能”的机器人艺人天团登上京东《2025-2026 湖南卫视芒果TV跨年演唱会》。
(3)新闻联播发文:《亮出 “功夫模式”,人形机器人这一年招招亮眼、步步进阶》。
2、可控核聚变
(1)中国“人造太阳”实验,有新突破。EAST实验证实托卡马克密度自由区的存在,找到突破密度极限的方法,为磁约束核聚变装置高密度运行提供了重要的物理依据。
(2)2026年,《中华人民共和国原子能法》即将施行,明确鼓励和支持受控热核聚变研究,为聚变能创新划定边界并提供制度保障。
3、脑机接口
据新华社消息,美国企业家埃隆·马斯克12月31日在社交媒体上表示,其脑机接口公司“神经连接”将于2026年开始对脑机接口设备进行“大规模生产”,并转向“更加精简和几乎完全自动化的外科手术流程”。马斯克说,该设备的电极丝将直接穿过硬脑膜,而无需将其切除,此举意义重大。
补充
1、海峡两岸:要坚定不移贯彻“一国两制”方针,支持港澳更好融入国家发展大局,保持长期繁荣稳定。两岸同胞血浓于水,祖国统一的历史大势不可阻挡!
2、内需:三部门:支持试点城市探索开展有奖发票活动,进一步提高消费者积极性。
3、自动驾驶:特斯拉车主首度实现“全程自动驾驶横穿美国”。
4、数字人民币:新一代数字人民币计量框架、管理体系、运行机制和生态体系将于2026年1月1日正式启动实施。
5、海南:封关后首个元旦假期,海南自贸港出入境旅游客流持续攀升。截至1月3日17时,海南共验放出入境人员2.8万余人次,客流量较去年同期增长23.5%。同时,元旦假期期间,海口海关共监管离岛免税商品销售44.2万件,同比增长52.4%;购物人数8.35万人次,同比增长60.6%;购物金额7.12亿元,同比增长128.9%。
6、锂电:天赐材料:2025年净利同比预增127%-231%。
7、美国"闪击"委内瑞拉事件线

3
下周财经日历

▼宏观数据













▼限售解禁



▼市场资金



▼全球央行利率

4
市场要闻
宏观经济
]article_adlist-->国常会:部署复制推广跨境贸易便利化专项行动政策措施
国务院总理12月31日主持召开国务院常务会议,听取国家水网建设情况汇报,部署复制推广跨境贸易便利化专项行动政策措施,审议通过《供水条例(草案)》和《中华人民共和国药品管理法实施条例(修订草案)》。会议指出,跨境贸易便利化是营造一流营商环境的重要内容。要促进跨境物流高效畅通,加强通道间及运输方式间对接,深化沿海内陆沿边地区多式联运进出境协同。要推动绿色贸易、跨境电商等新业态新模式发展,优化特殊商品监管,支持综合保税区开展保税检测业务。要提升智慧化监管服务水平,深化智慧海关、智慧口岸建设,推进国际贸易“单一窗口”跨境互联互通。要加强口岸联防联控,严把进出口商品质量关,确保通得快、管得住。
商务部新闻发言人就欧盟碳边境调节机制有关问题答记者问
中方注意到,欧盟近日密集发布CBAM相关立法提案与实施细则,包括设定碳排放强度默认值、计划扩大产品覆盖范围等内容。其中,欧方无视中国绿色低碳发展取得的巨大成效,对中国产品碳排放强度设定显著偏高的基础默认值,并将在未来三年内逐年提高,这不符合中国当前实际水平和未来发展趋势,对中方构成不公平、歧视性待遇。欧方有关做法不仅涉嫌违反世界贸易组织“最惠国待遇”和“国民待遇”等原则,也有悖于《联合国气候变化框架公约》确立的“共同但有区别的责任”原则。
离岸人民币兑美元升破6.97 创2023年5月以来新高
1月2日,离岸人民币兑美元升破6.97,最高升至6.9678,创2023年5月以来新高。2025年12月份,离岸人民币累计上涨大约950点、涨幅1.35%,四季度累涨大约1500点、涨幅2.14%,2025年累计上涨大约3600点、涨幅超过4.93%。
全球市场
]article_adlist-->特朗普称抓获马杜罗及其夫人并带离委内瑞拉
当地时间1月3日,美国总统特朗普称,美方已成功对委内瑞拉实施打击,抓获委内瑞拉总统马杜罗及其夫人,并带离委内瑞拉,此次行动是与美国执法部门联合进行的。当天稍早时,委内瑞拉首都加拉加斯传出爆炸声,随后响起防空警报。有目击者称,多起爆炸发生在加拉加斯南部的军事设施附近,据称相关地区已断电。
特朗普:何时将委内瑞拉交还给委内瑞拉将由美国决定
当地时间1月3日,美国总统特朗普就美国对委内瑞拉的军事行动举行新闻发布会。特朗普称,美国将“管理”委内瑞拉直至实施“安全”过渡。他还表示,马杜罗及其妻子都将面临美国司法审判。特朗普没有为美国的占领设定时间限制。他声称何时将委内瑞拉交还给委内瑞拉,将由美国决定。
全球市场:美股三大指数涨跌不一 纳斯达克中国金龙指数涨超4% 百度涨逾15%
美股三大指数01月02日收盘涨跌不一。截至收盘,道琼斯工业平均指数比前一交易日上涨319.1点,收于48382.39点,涨幅为0.66%;大型科技股表现分化,特斯拉、奈飞、微软跌超2%,谷歌小幅上涨,亚马逊跌近2%,Meta跌超1%,苹果微跌。芯片股普涨,闪迪涨近16%,美光科技涨超10%(创新高),西部数据涨近9%,阿斯麦涨逾8%(创新高),英特尔涨超6%,格芯涨超5%,ARM涨近5%,日月光半导体涨超4%(创新高),英伟达、高通、博通跟涨。热门中概股普涨,纳斯达克中国金龙指数收涨4.38%,百度大涨超15%,哔哩哔哩、网易涨超7%,阿里巴巴涨超6%,京东涨近3%。
港股开门红!恒生指数涨近3% 恒生科技指数大涨4%
1月2日,港股全线大涨,截至收盘,恒生指数涨2.76%,恒生科技指数涨4%。中信建投最新研报指出,展望2026年,全球流动性宽松格局进一步深化,三重因素共同驱动美元弱势周期;与此同时,国内金融市场政策红利持续增厚,个人投资者入市的动力正在增强,A股市场增量资金有望覆盖更大基础。整体来看,支持牛市的核心逻辑预计仍将延续甚至强化。综合商业化场景分析,预计具身智能远期市场规模超过万亿,人形机器人板块关注核心从主题投资到量产预期。此外,继续看好储能需求超预期带动中游环节量利齐升、共振受益。
科技题材开年大狂欢!中概股化身“金龙傲天”
2026年的第一个交易日,虽然美股三大股指的收盘波动看上去颇为平静,但诸多科技题材股新年首个交易日就迎来资金热情涌入。同时,受到港股开年大涨的提振,美股市场的中概股迎来意气风发的集体大涨。作为市场焦点,纳斯达克中国金龙指数单日大涨4.38%,创去年5月12日以来的最大单日涨幅。各类题材股的炒作相当活跃,AI能源、储能概念股Bloom Energy涨13.58%;核电初创公司NuScale Power涨15.17%、Oklo涨8.42%、铀能源概念股Energy Fuels涨14.86%;激光雷达概念股Innoviz涨13.01%;稀土概念股USA Rare Earth涨18.91%;加密货币概念股Riot Platforms涨11.76%、嘉楠科技涨11.59%;光伏概念股Solaredge、晶科能源均涨超8%。
95岁巴菲特正式退休 卸任伯克希尔-哈撒韦首席执行官
据央视新闻,当地时间2025年12月31日,央视记者获悉,著名投资人沃伦·巴菲特正式退休,从知名投资机构伯克希尔-哈撒韦公司的首席执行官岗位上卸任。沃伦·巴菲特现年95岁,常年担任知名投资公司伯克希尔-哈撒韦公司的首席执行官。在2025年11月,其宣布将在年底辞去相关职务,但会继续担任董事会主席,并保留“相当数量”的股份。
特斯拉全年交付数据出炉 以巨大劣势丢掉全球电车销冠王座
北京时间周五晚间,全球市值最高车企特斯拉公布2025年第四季度运营数据。毫无意外,特斯拉以巨大劣势丢掉“全球电车年度销量第一”王座。根据特斯拉官网挂出的数据,去年最后3个月共交付418,227辆新车、生产434,358辆;全年交付1,636,129辆,生产1,654,667辆。最终数据不仅低于大多数分析师预期,也低于本周初公司自己制作的“市场共识预期”。横向对比,中国电动车龙头比亚迪周五早些时候披露,2025年全年销售电动车225.67万辆,较2024年的176.49万辆增长27.86%。
金融资本
]article_adlist-->证券期货监管办法发布:设防火墙厘清边界 快速通道处置紧急风险
运行超过17年的证券期货市场监管措施程序规范,完成从“试行”到“正式”的关键一跃。日前,中国证监会正式发布《证券期货市场监督管理措施实施办法》,将于2026年6月30日起施行,2008年发布的试行办法同步废止。此次《实施办法》的出台,不仅是对原有试行规定的全面升级与固化,更是对监管实践中长期存在的程序模糊地带进行的一次系统性廓清,核心在于为监管执法行为本身“立规矩”。《实施办法》共二十五条,以规章形式明确了监管措施的种类、实施原则与全套程序要求。
每年为基民节省510亿!公募费率改革收官
12月31日,证监会发布《公开募集证券投资基金销售费用管理规定》,这是公募基金行业三阶段费率改革工作的收官之策,标志着费率改革工作全面平稳落地。公募销售费用新规的落地,标志着自2023年以来启动的,备受市场关注的公募基金行业费率改革工作今日程碑式收官。三个阶段降费工作全部完成后,预计每年为投资者节省510亿元投资成本,公募基金综合费率水平下降约20%。《规定》总共有六章29条,涉及六个方面主要内容。此次新规着重解决认购费、申购费率水平相对偏高,赎回费收取机制设计复杂,销售服务费缺乏有效规制的突出问题。
董秘履职迎进一步规范:提高任职准入门槛 空缺期不得超3个月
为进一步规范上市公司董事会秘书履职行为,首部专门针对上市公司董秘的监管规定出炉。12月31日晚间,证监会表示,为进一步规范上市公司董事会秘书履职行为,促进发挥董事会秘书的积极作用,推动提升上市公司治理水平,研究起草了《上市公司董事会秘书监管规则(征求意见稿)》,并向社会公开征求意见,意见反馈截止时间为2026年1月30日。整体来看,《规则》共三十八条,主要内容包括四方面:一是明确职责范围;二是健全履职保障;三是完善任职管理;四是强化责任追究。
商业不动产REITs起步!证监会:分阶段推进试点工作
12月31日,证监会发布《关于推动不动产投资信托基金(REITs)市场高质量发展有关工作的通知》,完善基础制度,优化监管安排,健全市场功能,增强多层次资本市场服务实体经济质效。同时,沪深交易所、中国结算、证券业协会、基金业协会等单位的配套业务规则同步发布。根据商业不动产REITs制度体系安排,证监会初步明确“1+3+N”框架安排,即1项《中国证监会关于推出商业不动产投资信托基金试点的公告》、1项通知、2项工作规程,N即沪深交易所、中国结算、证券业协会、基金业协会等单位的17项配套规则。
产业经济
]article_adlist-->住建部发布关于提升住房品质的意见:持续开展城镇老旧小区改造
主要目标是:到2030年,房屋品质提升工程取得显著进展,住房标准、设计、材料、建造、运维水平大幅提升,保障性住房率先建成“好房子”,商品住房更好满足刚性和改善性需求,老房子改造为“好房子”取得明显进展,形成有效支撑住房品质提升的政策体系、标准体系、技术体系和产业体系。
商务部对进口牛肉启动三年保障措施 为国内牛肉产业提供救济
12月31日,商务部发布公告,裁定进口牛肉数量增加对中国国内产业造成严重损害,将对进口牛肉实施保障措施。根据公告,保障措施将以“国别配额及配额外加征关税”的形式实施。商务部贸易救济调查局负责人对此介绍,对进口牛肉的保障措施将于2026年1月1日起实施。自保障措施实施之日起,如进口数量未达到年度配额数量,进口牛肉将适用现行关税税率。当进口数量达到了年度配额数量的第3日起,将在现行适用关税税率的基础上加征关税。上一年度内未使用完的配额数量不结转至下一年度。
两部门发布《关于促进电网高质量发展的指导意见》
到2030年,主干电网和配电网为重要基础、智能微电网为有益补充的新型电网平台初步建成,主配微网形成界面清晰、功能完善、运行智能、互动高效的有机整体。电网资源优化配置能力有效增强,“西电东送”规模超过4.2亿千瓦,新增省间电力互济能力4000万千瓦左右,支撑新能源发电量占比达到30%左右,接纳分布式新能源能力达到9亿千瓦,支撑充电基础设施超过4000万台,公共电网的基础作用充分发挥,智能微电网多元化发展,电力系统保持稳定运行,服务民生用电更加有力。
公司聚焦
]article_adlist-->国家大基金在中芯国际H股的持股比例从4.79%升至9.25%
1月2日,香港交易所信息显示,国家集成电路产业投资基金股份有限公司(简称国家集成电路基金)在中芯国际H股的持股比例于12月29日从4.79%升至9.25%。此前,中芯国际公告显示,国家集成电路基金持股将超5%。
蓝箭航天科创板IPO获受理 拟融资75亿元
上交所官网显示,蓝箭航天空间科技股份有限公司科创板IPO审核状态变更为“已受理”,公司拟融资金额75亿元。据公司招股书(申报稿)显示,蓝箭航天主要从事液氧甲烷发动机及运载火箭的研发、生产并提供商业航天火箭发射服务,致力于构建以中大型可重复使用液氧甲烷运载火箭为核心的“研发、制造、试验、发射”全产业链条,打造航天领域的科技综合体,成为世界一流商业航天企业。
今年交付目标55万辆!雷军直播冲上热搜 回应“小字营销”、“绿化带战神”等
雷军直播现场拆小米YU7,YU7拆至白车身,雷军直播回应“7000法务”“不让农民卖小米”“绿化带战神”,冲上热搜!1月3日晚,小米创办人、董事长兼CEO雷军进行2026年的第一场直播。该直播以工程师现场拆解全新小米YU7为主要形式展开,并回应了部分网络谣言,直面市场对汽车技术与安全的关切,全程持续4个多小时,引发全网热议。“雷军直播”话题一度冲上微博热搜榜第四位。
秒空!1499元飞天i茅台开售 每5分钟放货一次 多轮补货均售罄
1499元飞天i茅台开售秒空,多轮补货均售罄。2026年1月1日9时,规格为53度/500ml的2026年飞天茅台(下称“新飞天”)在i茅台APP上正式开售,售价为1499元/瓶,每位用户每日最多可购买12瓶。
涉嫌信息披露违规 上交所向天普股份(维权)下发监管工作函
12月31日,上交所发布关于宁波市天普橡胶科技股份有限公司涉嫌信息披露违规的监管工作函,涉及对象为上市公司、董事、高级管理人员、控股股东及实际控制人。
突发利空!铂力特(维权)被证监会立案!多只商业航天概念牛股“出事”
12月31日晚间,铂力特公告称,公司于2025年12月31日收到中国证监会下发的《立案告知书》,因公司涉嫌信息披露违法违规,中国证监会决定对公司立案。目前公司各项生产经营活动正常开展,上述事项不会对公司经营和管理造成重大影响。
百度:计划分拆昆仑芯业务并于香港IPO
百度港交所公告,1月1日,昆仑芯已透过其联席保荐人以保密形式向香港联交所提交上市申请表格,以申请批准昆仑芯股份于香港联交所主板上市及买卖。目前的方案为建议分拆将通过昆仑芯股份的全球发售进行。
壁仞科技亮相港股新年首日 市值最高破千亿港元
2026年1月2日,港股首个交易日迎来“开门红”,上海壁仞科技股份有限公司(简称壁仞科技)正式登陆港交所,成为“港股国产GPU第一股”。壁仞科技开盘后一度涨近120%,总市值超1000亿港元,收盘时涨幅回落至75.82%,总市值达825.71亿港元。
公司消息
]article_adlist-->峨眉山全山寺院永久免费开放
黑芝麻智能战略收购亿智电子
极氪:2025年累计销量超22.4万台
比亚迪在湖北宜昌成立电池新公司
万科所持2.5亿元万纬物流股份被冻结
特斯拉电动车年销量首次被比亚迪超越
科大讯飞入股团好猫科技 后者含AI业务
理想汽车获批注册100亿元债务融资工具
洋河股份等成立智能制造战新产业母基金
立讯精密:关于近期不实传闻的澄清说明
雷军:未来五年至少投入2000亿元用于研发
奇瑞汽车成立新科技公司 含AI软件开发业务
总投资355亿元 晶合集成四期项目启动建设
奇瑞2025全年累计销量超263万辆 同比增8%
中国中免在北京成立免税品公司 注册资本5亿元
沙利文发布《2025年中国GPU云市场研究报告》
华虹公司:拟发行股份收购华力微97.4988%股权
长安汽车:2025年销量291.3万辆,同比增长8.5%
贵州茅台成立爱茅台数字科技公司 注册资本6亿元
百度股价大涨背后 芯片子公司昆仑芯确认独立上市
“i茅台”连续4天秒空 茅台批发价再度跌破1499元
小鹏汽车:1月8日新款小鹏P7+和G7将在中国正式上市
李斌蔚来换电将破1亿次,2026年将新建超1000座换电站
亿纬锂能(维权)回应港股招股书失效:将尽快重递 不影响IPO进程
奇瑞集团:2025年全年销量达280.6万辆 出口134.4万辆
台积电美国工厂运营成本大幅上升 利润率或遭重大打击!
黄仁勋对话杨元庆:未来两年内双方合作规模或再扩大五倍
证券市场第五例五矿证券出资2.1亿先行赔付广道数字投资者
景兴纸业:研发项目入选2026年度浙江省“尖兵领雁+X”科技计划
比亚迪2025年12月新能源车销量42万辆全年累计超460万辆
吉利汽车:2026年的销量目标定为345万部 较2025年增长约14%
旋极信息:公司在航天、航空领域提供了大量的测试验证工具和服务
赛微电子:控股股东、实际控制人、董事长杨云春部分股份被司法冻结
温氏股份:截至2025年11月末 公司已累计销售肉猪3190万头
国家集成电路基金在中芯国际H股的持股比例从4.79%升至9.25%
国海证券:公司作为金通灵(维权)证券虚假陈述责任纠纷案的共同被告之一 收到南京中院先行判决
华西证券:南京中院对金通灵证券虚假陈述责任纠纷案作出先行判决
科新机电:公司依托在特种材料焊接等方面的技术积累 积极探索商业航天领域潜在市场机会
4000亿消费电子龙头立讯精密澄清:目前公司核心业务推进有序 按计划正常开展!
被索赔23亿元 欣旺达“问题电芯”发酵:极氪车主喊话换电池 有理想准车主放弃提车
提示:以上内容为个人观点,仅供参考,不构成投资建议。股市有风险,交易需谨慎!(相关信息来源央视新闻、证监会、IT之家、金石杂谈、金石随笔、钛媒体、新浪、界面、智通财经、工信部、财联社、财联社、21世纪经济报道、东方财富官网、同花顺财经等媒体如果涉及侵权,可以联系删除)
个人配资网
海量资讯、精准解读,尽在新浪财经APP
盛达优配提示:文章来自网络,不代表本站观点。